澳门在线赌钱娱乐网入口 演员鞠婧祎被实名举报偷税漏税,2024年收入明细曝光
发布日期:2026-04-01 00:01 点击次数:142

3月31日上昼,三张实名检举税收犯法行动的函件在外交平台登陆热搜。函件浮现,有东说念主在3月30日于国度税务总局上海市税务局张望局实名举报艺东说念主鞠婧祎。
极目新闻记者持重到,30日今日,鞠婧祎与郭敬明协作的新剧《月鳞绮纪》曾传出将于31日定档、4月1日空降上线的音讯。
名为“实名举报信”上的骨子浮现,实名举报者提到,鞠婧祎在2024年全年申报收入1100余万元征税,但“仅2024年6月-12月工夫,鞠婧祎干与的影视、商务等行动就不下20多项,保守臆测收入不少于5000万。”举报东说念主称,鞠婧祎瞒报比率达88%。

而国度税务总局上海市税务局张望局则开出了“罗致回执”。

另一张明细图中,鞠婧祎在2024年6月-12月参与行动的款式被列表呈现。包括FENDI手袋(举证东说念主输入造行动FNEDI),范念念哲秋冬系列,百度舆图代言,浙江卫视跨年等等。

此前报说念:演员鞠婧祎被经纪公司喊话:涉嫌严重经济违纪,将择日全网公开实名举报!
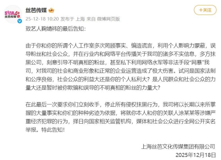
2025年12月18日,据白鹿视频报说念,丝芭传媒发文“致艺东说念主鞠婧祎的终末见告”。

全文如下:
由于你和你的所谓个东说念主职责室屡次罔顾事实、虚拟妄言,诈骗个东说念主影响力蒙蔽,误导粉丝和社会公众,并在行业内会通聚平台传播对于我司的诸多作假信息,多方抹黑公司,刻意教唆不解真相的粉丝,甚而擅自为用会聚水军等犯罪妙技“网暴”我司,对我司的社会和交易形象和已往的企业运营变成了极大伤害。试问是国度法制和公序良俗,社会公众的利益大一经你的个东说念主私利大?是东说念主民群众和社会公众的力量大一经暂时被你诈欺和误导的不解真相的粉丝的力量大?在此终末一次条目你们坐窝收手,住手悉数侵权抹黑行动,我司将以永久以来所掌抓的无数事实和你们的各样劣迹为依据,对付你本东说念主和你的关联东说念主涂某某等涉嫌严重经济违纪的行动,择日向国度联系监管机构,媒体和社会公众进行全网公开实名举报。特此见告!
此前据媒体报说念,近日,丝芭传媒告状状称鞠婧祎合约至2033年激励热议。12月15日,澳门在线赌钱娱乐网入口鞠婧祎方发声明,称与丝芭传媒的经纪合约已于2024年6月晦止,同期指控丝芭传媒伪造艺东说念主签名及授权。
同庚12月16日,丝芭传媒晒字迹果决申报否定伪造艺东说念主签名及授权。

对此,鞠婧祎方也请讼师发布了联系声明。

鞠婧祎方称两边合约已于2024年6月到期,丝芭传媒所谓补充合约系伪造,且该公司永久、屡次结合其关联公司通过订立“双重协议”的方式掩蔽演艺收入果真金额,监禁、侵占本应属于鞠婧祎的演艺收入。
丝芭传媒则称鞠婧祎在行业内和联系平台上诀别“个东说念主只拿到金额极低的工资,莫得业务分红并受到永久压榨”等坏话,并公布了给以鞠婧祎的收入和待遇。根据丝芭传媒此前所言,鞠婧祎合约2033年8月才到期。
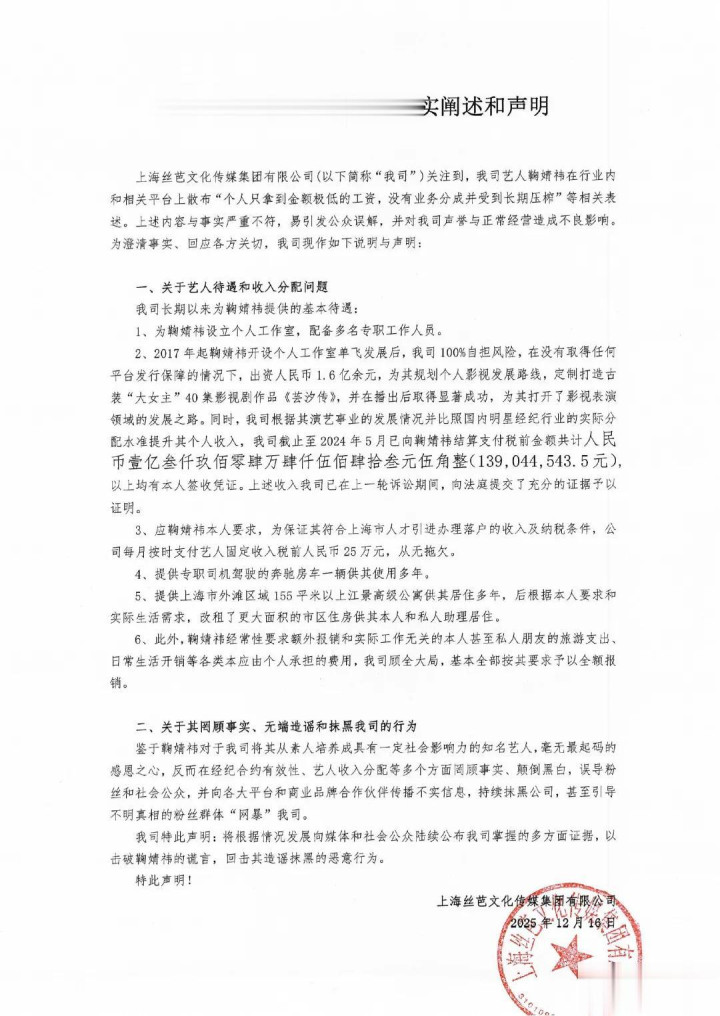
12月16日,@丝芭传媒 发布“对于我司艺东说念主鞠婧祎的事实施展和声明”,称鞠婧祎在行业内和联系平台上诀别“个东说念主只拿到金额极低的工资,莫得业务分红并受到永久压榨”等联系表述,与事实严重不符。
丝芭传媒陈诉鞠婧祎待遇和收入分派问题,称曾出资东说念主民币1.6亿余元,为鞠婧祎单飞发展后计较影视发展阶梯,范畴2024年5月,已向鞠婧祎结算支付税前金额算计139044543.5元,均有本东说念主签收凭证,并按月支付固定收入25万元(税前),还提供专职司机、房车供其使用多年,提供上海高档公寓供其居住。
丝芭陈诉鞠婧祎声明称,将根据情况发展不息公布多方面把柄,反抗鞠婧祎欺压抹黑的坏心行动。

12月17日,丝芭传媒再次发文质疑鞠婧祎,称其解约行动首尾乖互,玩翰墨游戏。

鞠婧祎(Cecily),1994年6月18日出身于四川省遂宁市,影视演员、流行乐歌手。2013年11月2日,鞠婧祎凭借SNH48《戏院女神》团体公演持重出说念。2016年,主演个东说念主首部奇幻剧《九囿·天外城》,还曾出演《芸汐传》《热血长安》《新白娘子外传》等作品。

鞠婧祎尊府图澳门在线赌钱娱乐网入口
博亚体育app中国官网入口